Honda has recorded with the US patent office the documentation identifying with another framework equipped for dealing with a variable planning for the circulation control.Honda was among the first to offer this arrangement with its VTEC on vehicles and bikes. Be that as it may, what influences us to reflect is the complexity of it and the expected use, which the illustrations would appear to show in a supersport display.
BMW to display its custom offerings on Motor Bike Expo 2019Â
A framework along these lines naturally progressively costly and clearly bound for a best of-the-go display. The illustrations of the patent utilize the lines of a CBR 1000 RR Fireblade, a model that this year has been the subject of a point by point refresh restricted to electronic procedures . As we probably are aware, in any case, this is a non-characteristic decision, since the Houses frequently utilize different models to redirect the consideration of the press particularly on account of totally new models that for this situation would be disclosed in review.
Lazareth teases its flying motorcycle
As far such a framework is concerned, which from a specialized perspective would maybe be increasingly valuable on a quadruplication in line, can go to additionally improve a V4 motor, maybe for another VFR or for the supersport that would speak to the arrival to a genuine, extremely refined Homologation Special for the World Superbike, to be depended to the new Althea-Moriwaki group . We anticipate new improvements.
Abstract of the patentÂ
Filed on June 2018 which is an restatement of same patent filed back in June 2017
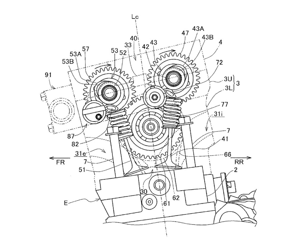
An internal combustion engine is provided with a variable valve operating apparatus, for use on a saddle-type vehicle. When a switching drive shaft is longitudinally moved under hydraulic pressure switched by a solenoid valve, a cam mechanism advances and retracts a switching pin.
When the switching pin is advanced to engage in a lead groove in a cam carrier, the cam carrier is axially moved while rotating, to switch cam lobes to act on an engine valve. A solenoid valve is disposed on a left or right end in the leftward and rightward directions across the vehicle width, of a front or rear surface of a cylinder head. The solenoid valve is placed in an appropriate location in the cylinder head out of interference with other parts of the engine, thereby making the vehicle small in size.
Source : USPTO and Moto.It




































