The patent was filed in September 2017 by Honda.
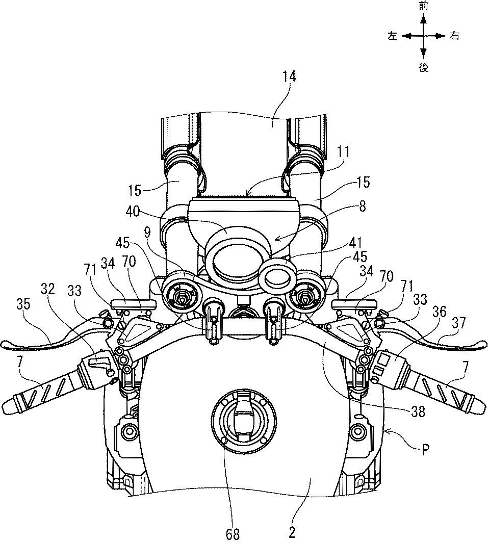
- 40: 1st meter
- 41: The second meter
- 33: Reservoir tank
- 34: Flasher light (probably blinker)
It is rare that the blinker is attached to the steering wheel. The meter is a large and small two-row meter. Suspension type is adjustable. Although the patent was filed a while back the motorcycle still remains a mystery as to when Honda is going to bring it in market.


Source : Google Patent
ads botom
































